当前位置: 首页» 新闻动态» 综合新闻

Plant Communications ▏蔬菜花卉所钱伟团队破译菠菜YY雄株的完整基因组并揭示Y染色体进化与着丝粒结构

       近日,中国农业科学院蔬菜花卉研究所钱伟团队破译了菠菜YY雄株的完整基因组并揭示Y染色体的演化与着丝粒结构,相关成果以“A complete telomere-to-telomere assembly of Spinacia oleracea genome reveals Y chromosome evolution and centromere landscape”为题发表在知名期刊Plant Communications《植物通讯》上。

1.jpg

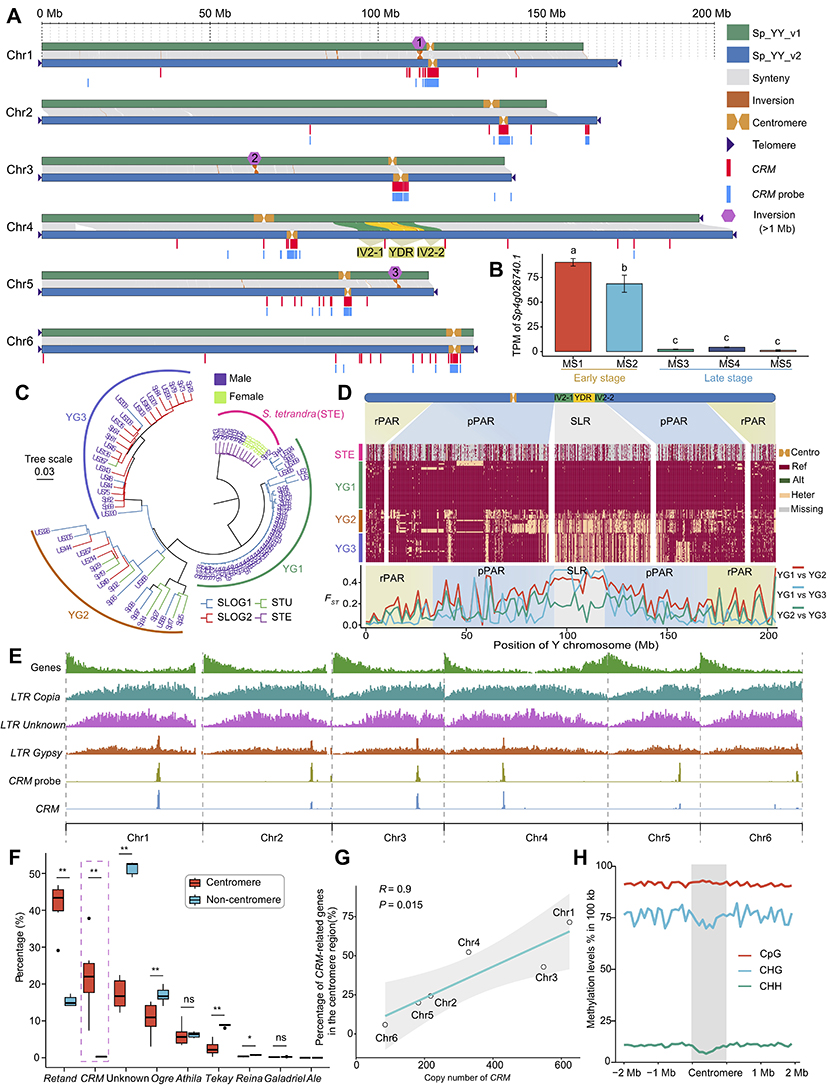
       菠菜(Spinacia oleracea L.)是典型的雌雄异株蔬菜作物,性别分化的研究对于菠菜杂交育种具有重要意义。此前,团队完成了菠菜YY型雄株(含有两条Y染色体)的基因组图谱(Sp_YY_v1),并鉴定到了菠菜性别决定区域。但受限于测序技术,Sp_YY_v1基因组仍然存在74个未挂载的序列以及109个缺口。


2.jpg


       本研究利用HiFi、Ultra-long ONT、Iso-seq等技术构建了无间隙(gap-free)、从端粒到端粒(T2T)的菠菜YY雄株基因组Sp_YY_v2。基因组大小为926 Mb,成功鉴定到6个着丝粒和12个端粒区域,共注释了28,247个基因,BUSCO值为99.3%。该研究鉴定到了14,248个Y染色体特异的SNPs,群体分析揭示了菠菜栽培种与野生近缘种S. turkestanica的Y染色体存在基因交流,并鉴定出三个具有不同单倍型的Y染色体类群(YG1-YG3),其分化集中在重组抑制区域如近着丝粒区域以及性别连锁区域。菠菜着丝粒区域不具备典型卫星序列,主要为CRM逆转座子。研究发现着丝粒内存在基因,其密度与CRM拷贝数呈正相关,且这些基因多为逆转录酶基因,可能促进CRM扩增。该高质量T2T基因组为研究菠菜性别决定机制、性染色体演化和着丝粒功能提供了关键资源,对菠菜遗传改良具有重要意义。

       中国农业科学院蔬菜花卉研究所折红兵研究员、刘志远研究员为本文的共同第一作者,中国农业科学院蔬菜花卉研究所钱伟研究员为本文的共同通讯作者。本研究得到了蔬菜生物育种全国重点实验室、中国农业科学院青年创新专项(Y2023QC07)、中国农业科学院科技创新工程项目(CAAS-ASTIP-IVFCAAS)以及现代农业产业技术体系项目(CARS-23-A-17)的资助。

论文链接: https://www.sciencedirect.com/science/article/pii/S2590346225001725 

关于我们

联系我们

地址:北京市海淀区中关村南大街12号

邮编:100081

电子邮箱:ivfcaas@caas.cn

传真:010—62146160

电话:010—82109520